

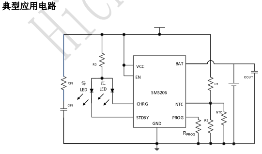
SM5206 是一款完整的采用恒定電流/恒定電壓的單節鋰電池線性充電器,并帶有鋰電池正負極反接保護功能,可以保護芯片和用戶安全。 由于采用了內部 PMOSFET 架構,加上防倒充電路,所以不需要外部檢測電阻和隔離二極管,熱反饋(芯片內部溫度)可對充電電流進行調節,以便在大功率操作或高溫條件下對芯片溫度加以限制。充電電壓固定于 4.2V,而充電[/url][url=http://m.4huy16.com/keyword/%E7%94%B5%E6%B5%81]電流可通過一個電阻進行外部設置。當充電電流在達到最終浮充[/url][url=http://m.4huy16.com/keyword/%E7%94%B5%E5%8E%8B]電壓之后降至設定值 1/10 時, SM5206 將自動終止充電循環。當輸入電壓[/url](交流適配器或 USB 電源)被拿掉時,SM5206 自動進入一個低電流狀態,將電池漏電流降至 0.25μA 以下。也可將 SM5206置于停機模式,從而將供電電流降至25μA。SM5206 的其它特點包括充電電流監控器、欠壓閉鎖、自動再充電和一個用于指示充電結束和輸入電壓接入的狀態引腳。 一手廠家 軟硬件技術支持開發 13798794877黃 |
| 歡迎光臨 電子工程網 (http://m.4huy16.com/) | Powered by Discuz! X3.4 |